北京时间3月3日,我院黄琳凯教授团队在国际权威学术期刊《自然遗传学》(Nature Genetics)在线发表了题为“Pangenomics identifies structural variation associated with heat tolerance in pearl millet”(美洲狼尾草泛基因组构建、结构变异挖掘及耐热机制解析)的研究成果。
该研究构建了首个美洲狼尾草图形泛基因组,也是全球首个牧草领域图形泛基因组,将为牧草基因资源挖掘及育种提供重要资源。该研究还揭示了狼尾草耐热的分子机制,将为相关物种如玉米、小麦和水稻的耐热研究提供重要信息。该研究将在保障粮食安全、应对全球气候变暖等方面发挥重要作用。
一棵小草关系国家粮食安全
美洲狼尾草,又名珍珠粟,全球种植面积约达3,100万公顷。在我国,它是重要的饲草,是草食家畜和食草淡水鱼类的优质饲料和青料,其作为亲本的杂交狼尾草,目前在南方各省普遍种植,是单产最高的多年生牧草之一。在非洲、印度等热带干旱地区,美洲狼尾草是重要的杂粮作物。

美洲狼尾草
随着人民生活水平不断提高,我国牛羊肉、牛奶等草畜产品消费大幅增加。作为畜牧业的重要基础,牧草的需求量也相应地大幅增加。然而,我国牧草产业发展远落后于发达国家,每年需要从国外大量进口草种和干草,才能满足需求。由于牧草严重短缺,有的地方甚至出现了把灌浆期小麦用作青贮饲料的极端现象,导致“人畜争粮”矛盾出现。
如何用科技引领牧草产业发展,是黄琳凯教授团队长期研究的领域。由于牧草基因组大、重复序列及杂合度都较高,增加了基因组序列构建的难度。2019年,该团队首次公布了鸭茅的高质量参考基因组,是我国公布的首个牧草参考基因组。随着研究的深入以及技术的进步,构建高质量的图形泛基因组成为团队的重要目标。
“与参考基因组相比,图形泛基因组包含的遗传信息更全面,通过发掘结构变异,能够更好地解析植物表型和农艺性状的不同,为下一步育种奠定重要的研究基础。”黄琳凯教授介绍。

美洲狼尾草高质量基因组组装和泛基因组分析
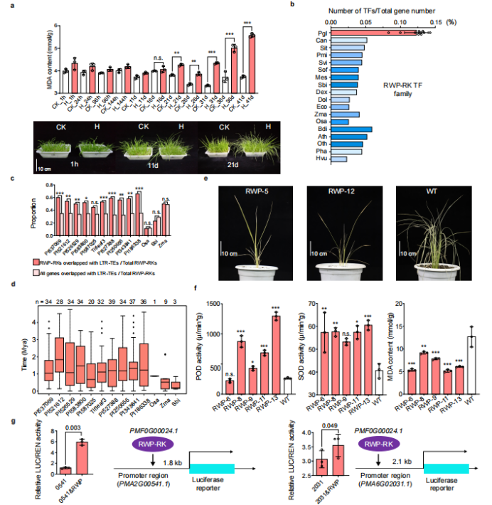
通过联合国内外多家单位,本次研究从全球8个地区收集的394份美洲狼尾草核心种质中选取10份代表性材料,利用Pacbio HiFi等技术进行基因组从头组装,获得了高质量的基因组组装序列,结合一个已报道的基因组构建了首个美洲狼尾草图形泛基因组,发掘到424,085个结构变异。基于泛基因组图谱进行的全基因组关联分析,发现了143个重要农艺性状相关联的变异位点,并挖掘到与产量性状相关的候选基因446个。
“有了这些成果,我们就可以加速攻关牧草业各环节‘卡脖子’技术,培育突破性牧草优良品种,助力提升优质安全食物的供给保障能力,避免‘人畜争粮’,为保卫国家粮食安全贡献草业人的力量。”黄琳凯教授谈到。
耐热基因助力应对全球变暖
据报道,全球平均温度每升高1°C,小麦产量将减少6%,水稻产量将减少3.2%,玉米产量将减少7.4%。当前,全球气候变暖已成为限制农作物产量的重要因素,严重威胁世界粮食安全。解析植物的耐热机制,从而改良植物耐热性,培育耐高温的农作物是目前最重要的育种目标之一。

RWP-RK基因家族的扩张有助于美洲狼尾草耐热性的形成
起源于非洲的美洲狼尾草,能够适应极端高温的气候,是研究植物耐热机制的优良材料。本次研究通过对水稻、玉米、高粱等多个物种进行比较基因组学分析,发现美洲狼尾草中扩张的RWP-RK转录因子家族和内质网相关基因协同参与耐热性调控,挖掘并验证到关键结构变异和调控候选基因3个,其中基因PMF0G00024.1(RWP-RK)在水稻中过表达也显著提高了耐热性,将为分子育种提供了重要靶点。

图为黄琳凯教授(中)、孙敏博士(左)、靳雅荣博士(右)
这是我国牧草领域首篇发表在《自然遗传学》(Nature Genetics)上的论文。我校研究生、佐治亚大学严海东博士后,我校孙敏博士、北京诺禾致源科技股份有限公司生信工程师张钟仁和我校靳雅荣博士为该论文的共同第一作者,我校黄琳凯教授(第一通讯)和北京诺禾致源科技股份有限公司首席科学家田仕林研究员为论文的共同通讯作者。我校国家重点实验室、水稻研究所、动物科技nba看球
、小麦研究所,南京农业大学、四川大学、美国佛罗里达大学、国际家畜研究所、国际热带半干旱地区作物研究所、西班牙科nba看球
、四川省畜牧科nba看球
和武汉大学等单位研究人员参与了本项目的研究。该研究得到了国家牧草产业技术体系、国家自然科学基金和四川省饲草育种攻关等项目资助。
论文链接://www.nature.com/articles/s41588-023-01302-4
【专家点评】
中国科nba看球
院士、中国科nba看球
遗传与发育生物学研究所曹晓风研究员:
利用边际土地发展草牧业是填补我国优质饲草需求缺口、减轻对进口饲草依赖的重要途径,牧草的抗逆基因挖掘及分子育种尤为重要。全球气候变暖严重影响作物产量,开发耐热作物是应对气候变化挑战的有效策略。美洲狼尾草(Pennisetum glaucum)是禾本科狼尾草属C4谷物作物,对高温具有极高的耐受性。近日,四川农业大学黄琳凯教授团队联合国内外多家单位测序组装了10个不同地域的美洲狼尾草基因组,并构建了包含有424,085个结构变异的牧草(美洲狼尾草)图形泛基因组。比较基因组学和转录组学分析揭示了美洲狼尾草RWP-RK转录因子(TF)家族和内质网(ER)相关基因协同参与耐热性调控的分子机制。该研究不仅为美洲狼尾草分子育种提供了重要的基因组资源,也为提高其它牧草的耐热性提供了新的线索。
国家牧草产业技术体系首席科学家、中国农业大学张英俊教授:
目前我国粮食安全,特别是饲料粮安全压力巨大,利用牧草可有效缓解饲料粮安全,也是践行“大食物”观的重要体现。但牧草种类多、起步晚、多数为多年生、多倍体、传统育种进展缓慢。我国牧草品种质量和数量都落后于发达国家,且70%草种依赖进口。分子育种较于传统育种效率更高,基因组序列和变异又是分子育种最为关键的信息。
为此,四川农业大学黄琳凯教授团队联合国内外多家优势单位构建了首个牧草(美洲狼尾草)泛基因组图谱,鉴定了424,085个结构变异(SVs)。基于泛基因组图谱进行的全基因组关联分析共鉴定出了143个重要农艺性状相关联的变异位点。通过多组学分析,解析了美洲狼尾草耐热性状形成的关键基因和分子机制。研究结果不仅为美洲狼尾草基因资源挖掘及育种提供了重要的资源,也为其他牧草的分子育种提供了重要的参考,对推动牧草分子育种和新品种选育意义重大。该成果是在国家牧草产业技术体系为第一资助下完成的,体现了现代农业产业技术体系研究的创新性。
杰出青年科学基金获得者、植物基因组研究专家、上海师范大学黄学辉教授:
全球变暖严重威胁了植物多样性和粮食安全。因此,迫切需要了解植物耐热性的机制,培育耐热性强的作物。美洲狼尾草是一种优质饲草,是目前广泛推广的杂交狼尾草亲本之一;同时它也是热带地区的重要杂粮类作物,具有优良的耐热性,是研究禾本科耐热机制的理想植物。
为此,黄琳凯教授团队联合国内外多家优势单位构建了美洲狼尾草泛基因组图谱,鉴定了424,085个结构变异。基于泛基因组图谱进行的全基因组关联分析共鉴定出了143个重要农艺性状相关联的变异位点。通过整合比较基因组和转录组数据,发现RWP-RK基因家族在美洲狼尾草中特异性扩张;其中,PMF0G00024.1(RWP-RK)的水稻过表达株系耐热性提高。通过共表达分析和功能实验表明RWP-RK与内质网相关基因互作。该研究初步探索了美洲狼尾草耐热机制,不仅为美洲狼尾草基因资源挖掘及育种提供了重要的资源,也为提高其他作物的耐热性提供了新的思路。